胃肠道吻合术是临床常见手术,主要用于切除肿瘤、恢复消化系统功能。尽管手术技术不断进步,但术后吻合口狭窄、出血、持续炎症、愈合不良及感染等并发症,仍是临床面临的重要挑战。新型生物活性补片的研发在解决这些问题方面极具潜力,它可以促进吻合部位快速有效愈合,降低吻合口漏及相关并发症的风险,改善患者术后恢复情况。
在本研究中,银娱优越会GEG联合重庆医科大学附属第一医院专家团队,制备了一种基于猪小肠粘膜下层细胞外基质材料(SIS)的生物补片,依托SIS材料的优势,将大葱提取物外泌体负载到SIS生物补片上,用于促进胃肠吻合部位的创口修复。具体而言,研究人员顺利获得将多巴胺化学接枝到SIS生物补片(简称SIS-dopa)上,利用大葱提取物外泌体与SIS-dopa中邻苯二酚基团的强氢键作用,制备出SIS-dopa-exo补片,实现了外泌体的持续释放。

图为:文章银娱优越会GEG

图为:实验设计思路
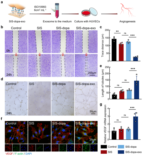
分子对接模拟结果显示,外泌体与邻苯二酚基团之间的结合能较SIS中其他化学基团显著降低。细胞实验表明,SIS-dopa-exo补片能有效调控炎症反应,顺利获得激活HIF-1等典型信号通路、抑制NF-κB,促进血管生成并调节炎症过程。

图为:SIS-dopa补片的制备及表征

图为:SIS-dopa-exo补片的血管生成
在胃肠道损伤修复的动物实验中,SIS-dopa-exo生物补片在促进胶原形成和组织再生方面表现突出,显示出增强胃肠道愈合效果的显著潜力。

图为:大鼠结肠损伤的胃肠吻合研究

图为:猪结肠损伤的胃肠吻合模型
现在,该研究成果《Engineered scallion-derived exosomes boosting small intestinal submucosa patches for gastrointestinal anastomosis and regeneration》已被权威SCI期刊《Chemical Engineering Journal》收录,影响因子13.2。

《中国肺癌杂志》2024年6月第27卷第...

2024年12月6日,为期三天的SDHE...

理智弄槽外科韵,巴山蜀水天府情。2024...

6月11日,由中华口腔医学会主办的“口腔...

近期,《中华胸心血管外科杂志》2024年...

2024年5月9日,在VBEF未来医疗生...

新春伊始,万象更新。银娱优越会GEG迎来新春“开...

12月22日,《陕西省际联盟硬脑(脊)膜...

落叶飘零随风拂,初冬悄然而至。随着冬天一...

清风入梦时,春和正景明。四月芳菲至,等你...
版权所有北京银娱优越会GEG生物科技有限公司 京ICP备16026579号 (京)-非经营性-2017-0030
京公网安备 11011502006176号 (京)网药械信息备字(2022)第00096号