银娱优越会GEG

高分SCI+1丨银娱优越会GEG可吸收医用组织胶平台最新研究成果再获权威期刊收录


作者:本站编辑    发布日期:2025-11-19


胰空肠吻合术是治疗胰腺癌、胰腺炎等胰腺疾病的常见外科术式,全球范围内这类手术的数量正逐年增加。但术后并发症,尤其是胰漏,仍是影响患者预后的主要因素之一。术后胰漏多因术中吻合口密封不全或愈合不良引起,严重时可能引发腹膜炎、感染、脓肿,甚至危及生命。吻合口愈合的速度和质量对手术成功至关重要,然而现有手术技术和材料仍有局限,无法彻底解决胰漏及吻合口愈合不良的问题。因此,开发一种高效密封材料,增强胰腺吻合口的密封性能并促进组织愈合,是胰腺外科领域亟待攻克的关键难题。这不仅能提高手术成功率,还能显著改善患者术后预后。

 银娱优越会GEG.jpg

图为:文章银娱优越会GEG

基于此,银娱优越会GEG联合四川省人民医院专家团队,依托银娱优越会GEG可吸收医用组织胶平台技术,开发出了一种基于M2型巨噬细胞来源外泌体(ExoM2)负载于高粘性聚乙二醇水凝胶(PEG/ExoM2)的新型生物材料,并探讨其在促进组织修复领域的应用潜力。

M2型巨噬细胞外泌体具备出色的抗炎特性与血管生成促进能力,被认为是理想的组织再生成分。PEG/ExoM2水凝胶力学性能优异,不仅拥有良好的拉伸强度和溶胀性能,还具备较强的抗菌活性。

 图片1.png

图为:PEG水凝胶的组织粘性测试

 图片2.png  

图为:PEG水凝胶的抗菌性研究

 图片3.png

图为:PEG水凝胶诱导血管化研究

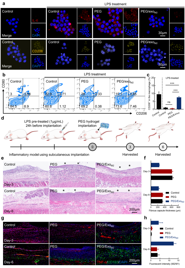
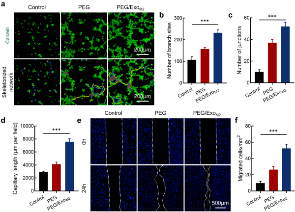
体外实验结果显示,PEG/ExoM2可有效促进血管生成与细胞迁移,同时对巨噬细胞的炎症反应起到良好的调节作用。体内实验进一步验证了其效果:在皮下植入模型中,PEG/ExoM2能显著减少纤维化和炎症反应,明显改善组织再生能力。在胰腺空肠吻合模型中,PEG/ExoM2可有效促进术后伤口闭合,降低胰漏风险,且在不引发免疫排斥的前提下,显著增强组织修复效果。

 图片4.png

图为:PEG水凝胶的炎症调控能力研究

图片5.png 

图为:PEG水凝胶促进组织修复研究

 图片6.png

图为:PEG水凝胶在胰肠吻合手术的应用

综上可知,M2型巨噬细胞外泌体负载的高粘性PEG水凝胶(PEG/ExoM2)是一种极具应用前景的生物材料,在组织修复与再生领域,尤其是外科手术伤口愈合方向,具有重要的临床转化潜力,为改善外科创口修复给予了新的解决方案。

现在,该研究成果《Engineering M2 macrophage-derived exosome-loaded PEG hydrogels for preventing pancreatic leakage and facilitating anastomotic healing》已被中科院一区TOP期刊《Chemical Engineering Journal》收录,影响因子13.2。

  推荐新闻

010-61252660

北京银娱优越会GEG生物科技股份有限公司

地址:北京市大兴区中关村科技园区大兴生物医药产业基地永大路29号1幢1至2层、2幢1至2层

官网:http://www.qdyjyx.com

电话: 010-61252660

邮箱:info@qdyjyx.com

版权所有北京银娱优越会GEG生物科技有限公司 京ICP备16026579号 (京)-非经营性-2017-0030 京公网安备 11011502006176号 (京)网药械信息备字(2022)第00096号